

发酵过程作为白酒酿造的核心环节,其温度控制直接决定着最终产品的品质与风味特征。目前,传统酿造工艺中的温度监测主要依赖于人工经验判断,而对发酵温度异常现象的成因及其影响因素研究仍显不足。研究综合运用高通量测序和气相色谱-质谱联用技术,系统分析了浓香型白酒发酵过程中二次温升现象(STR)发生前后微生物群落结构、风味物质组成及关键理化参数的动态变化。

图1. 图形摘要。
一、浓味白酒发酵过程中STR现象对挥发性风味物质的影响
采用HS-SPME-GC-MS技术分析发现,STR现象显著影响白酒发酵风味物质组成。共鉴定139种挥发性化合物,其中UNT组多样性较高但关键风味物质(如己酸乙酯等酯类)浓度显著低于NT组。PLS-DA分析显示两组风味特征差异显著,并筛选出21种VIP>1的关键差异化合物。这些差异主要源于STR引起的微生物代谢变化。

图2. 白酒发酵过程中正常组与异常组挥发性风味化合物含量变化分析风味化合物含量。(A) 堆叠图;(B)发酵过程主成分分析(PCA)图。
二、浓味白酒发酵过程中STR现象对理化参数的影响
分析了白酒发酵过程中正常组(NT)和异常组(UNT)的理化参数,发现STR现象显著影响发酵微环境。UNT组水分较高、酸度较低,且表现出更高的底物代谢活性:淀粉利用率和乙醇产量均显著提升。STR期间,还原糖消耗加速,温度变化率明显增加,证实STR通过增强微生物代谢促进了底物转化和乙醇生成。温度变化率可作为STR的判定指标。

图3. 浓香型白酒发酵过程中正常组与异常组理化参数分析。(A) 水分;(B) 酸度;(C) 还原糖;(D) 淀粉;(E) 乙醇;(F) 温度的一阶导数。
三、STR现象对白酒 发酵过程中微生物演替的影响
通过高通量测序揭示了STR对发酵微生物群落的影响。NT组和UNT组分别获得148万和144万条细菌序列、156万和142万条真菌序列,共鉴定出399个细菌属和90个真菌属。分析显示:UNT组细菌属特异性减少而真菌属增加;细菌α多样性(Shannon和Chao1指数)在STR后显著降低;真菌群落变化趋势相似但差异不显著。

图4.白酒发酵过程中正常与异常类群物种多样性的属水平分析。(A) 细菌shannon指数;(C) 真菌shannon指数;(B) 细菌shannon指数小提琴图;(D) 真菌shannon指数小提琴图;(E) 细菌维恩图;(F) 真菌维恩图。
细菌方面,初期两组均以乳杆菌、醋酸杆菌和芽孢杆菌为主(总丰度10%)。UNT组乳杆菌在14天迅速增至95%以上,而NT组18天时被醋酸杆菌和芽孢杆菌取代。真菌方面,初期以热曲霉、曲霉和毛霉为主,后期酵母菌成为优势菌(50%)。STR处理后,UNT组热曲霉增至26.22%(NT组降至9.96%),18天时UNT组曲霉占优,NT组毛霉更丰富。这些差异揭示了STR对菌群结构的特异性调控作用。

图5. 正常组与异常组微生物群落结构的变化。(A) 细菌微生物丰度图;(B) 真菌微生物丰度图;(C) 细菌circos图;(D) 真菌circos图。
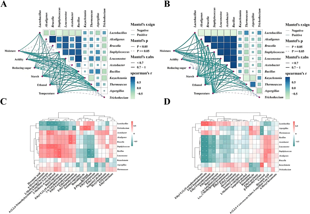
四、STR现象驱动因素的综合分析
STR对发酵微生物互作网络的调控机制。UNT组中乳杆菌与其他细菌呈负相关,而红曲霉与曲霉正相关性增强。温度与微生物的关联在UNT组更显著,且还原糖代谢模式发生逆转——与NT组的正相关不同,UNT组呈负相关。NT组乳杆菌与9种风味酯类显著相关,而STR处理后UNT组微生物-风味物质关联性减弱,特别是热曲霉与酯类的正相关仅在NT组出现。

图6. (A) NT组发酵参数、关键挥发性风味与核心微生物群落的相关性;(B) UNT组发酵参数、关键挥发性风味与核心微生物群落的相关性;(C) NT组相关性热图;(D) UNT组相关性热图。
总结
研究首次在浓香型白酒窖内发酵过程中发现并解析了二次温升(STR)现象的作用机制。结果表明,STR通过显著改变微生物群落结构影响发酵进程:一方面促进乳酸菌属(Lactobacillus)的快速增殖(相对丰度>95%),同时抑制其他细菌生长,导致细菌多样性降低;另一方面显著富集热曲霉属(Thermoascus)真菌。这种微生物群落的特异性变化加速了还原糖代谢,促使乙醇含量快速上升,进而形成温度-代谢的正反馈循环,最终造成挥发性风味化合物总量下降(降幅达23-45%)及组成异常。研究证实,STR是导致白酒风味品质下降的关键因素,建议通过精准控温(28±1℃)和实时监控微生物群落动态来预防STR发生,为保障浓香型白酒品质提供了重要理论依据和实践指导。