

高温大曲作为酱香型白酒酿造的核心发酵剂,其品质直接影响白酒的风味与质量。研究表明,不同颜色的大曲在酿造过程中表现出显著的功能差异,但目前缺乏系统性的鉴别指标。
2025年4月24日,由黔南民族师范学院Zhendong Zhang为第一作者在国际期刊《Food Research International》(IF=7.0)上发表的题为“Microbial diversity, functional properties, and flavor characteristics ofhigh-temperature Daqu with different colors”的文章。该研究以山东省的黑色、白色和黄色高温大曲为样品,系统比较分析了它们在微生物群落结构、功能特性和风味物质方面的差异,并结合其颜色和生产地区进行深入探讨。研究还旨在建立一套可靠的指标体系,以精准区分这三种不同颜色的大曲类型。研究结果不仅为特定大曲品种的定向生产提供了理论依据,也为未来生产过程中的质量控制提供了科学支持,为酱香白酒的品质提升和标准化生产奠定了基础。

研究表明,山东省不同颜色的高温大曲(HTD)微生物群落结构虽存在一定差异,但多样性和丰富度在三种大曲间无显著差异。白色HTD富集优势产孢芽孢杆菌,黄色HTD则显著富集多种曲霉属菌,黑色HTD中富集未分类葡萄球菌。通过随机森林模型,成功鉴定出具有高区分能力的生物标记物,有望作为不同颜色大曲的有效鉴别指标。

图2. 高温大曲(HTD)不同颜色类型的微生物组成。(a-b)白色、黄色和黑色HTD样品在属水平(a)和种水平(b)上的微生物组成;(c)显示白色、黄色和黑色HTD样品共有微生物物种的维恩图;(d)微生物β多样性的主坐标分析图;(e)不同颜色大曲显著富集的分类群水平条形图;(f)利用随机森林模型识别的三种大曲中最具鉴别力的微生物物种分类性能;(g)用于区分不同类型大曲的主要微生物标志物的ROC曲线分析。缩写:黑色代表黑色HTD,白色代表白色HTD,黄色代表黄色HTD;显著相关性用***(P < 0.001)、**(0.001 ≤ P < 0.01)和*(0.01 ≤ P < 0.05)表示(下同)。
研究表明,山东产HTD的微生物群落与贵州和湖北显著不同,山东特有的奇异变形杆菌和芽孢杆菌是其主要特征。通过随机森林模型,发酵乳酸杆菌和Velezensis芽孢杆菌等物种具有较强的区分能力,尤其是发酵乳酸杆菌(AUC=0.942),可作为山东HTD的显著生物标志。

图3. 不同地区高温大曲(HTD)的微生物组成与异质性。(a)微生物β多样性的主坐标分析图;(b)显示不同地区大曲样品中显著富集的分类群水平条形图;(c)利用随机森林模型鉴定的不同地区大曲中最具鉴别力的微生物物种的分类性能;(d)用于区分不同地区大曲的主要微生物标志物的ROC曲线分析。缩写:GuiZh代表贵州省HTD,HuB代表湖北省HTD,ShanD代表山东省HTD。
通过代谢途径分析揭示了不同颜色HTD的功能特征。结果显示,白色HTD富集与碳代谢相关的基因,包括淀粉、蔗糖、半乳糖、果糖、甘露糖等代谢途径,硫代谢也显著富集;黄色HTD则在碳代谢、柠檬酸循环和氨基酸生物合成等方面表现出显著优势。两者在柠檬酸循环和PTS系统的基因丰度上存在差异,但在其他氨基酸和碳代谢途径中未见显著差异。此外,涉及吡嗪生物合成的基因(EC 2.2.1.6和EC 1.1.1.304)在所有样品中丰度最高,主要由特定微生物如Lentibacillus和表皮葡萄球菌贡献。

图4.白色、黄色和黑色高温大曲(HTD)样品的功能特征。(a-c) 使用R包ReporterScore对不同颜色大曲中差异富集的基因进行KEGG通路富集分析。(d) 预测与HTD品质相关的代谢通路;(e) 不同地区HTD中物种与参与代谢通路酶的关系。
不同颜色高温大曲(HTD)理化特性差异显著:黑色HTD产酒能力最强,酸度最低;黄色HTD灰分最高,酯化力最低。酸度(R²=0.240)和水分活度(R²=0.325)显著影响菌群结构。当酸度降至1.785 mmol/L NaOH/10g时,发酵力达峰值。

图5. 不同颜色高温大曲(HTD)的理化特性与酶活性。(a-g) HTD的理化特性;(h-i) HTD的酶活性;(m) 基于Envfit分析的微生物群落差异性与关键理化变量的非度量多维标度图;(n-s) 显示酸度与HTD微生物群落结构关系的二次回归分析。
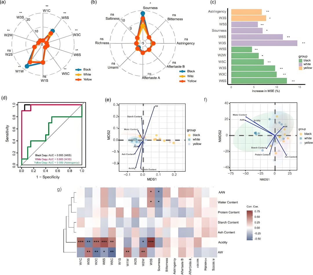
研究显示,不同颜色高温大曲风味特征差异显著:黑色大曲芳香族化合物最少但硫/氮氧化物最多,黄白大曲香气更优且酸度较低。关键影响因素为酸度(影响香气)和水分含量(影响口感),其中W6S/W3S传感器可有效区分黑白大曲。

图6.不同颜色高温大曲(HTD)的风味特征及影响因素。(a) 不同类型HTD香气特征的雷达图;(b) 不同类型HTD滋味特征的雷达图;(c) 通过随机森林模型确定的最具区分性的电子感官指标分类性能;(d) 用于区分不同类型HTD的电子感官ROC曲线分析;(e) 基于Envfit分析的香气特征差异性与关键理化变量的非度量多维标度图;(f) 基于Envfit分析的滋味特征差异性与关键理化变量的非度量多维标度图;(g) 理化变量与电子感官指标的相关性分析。
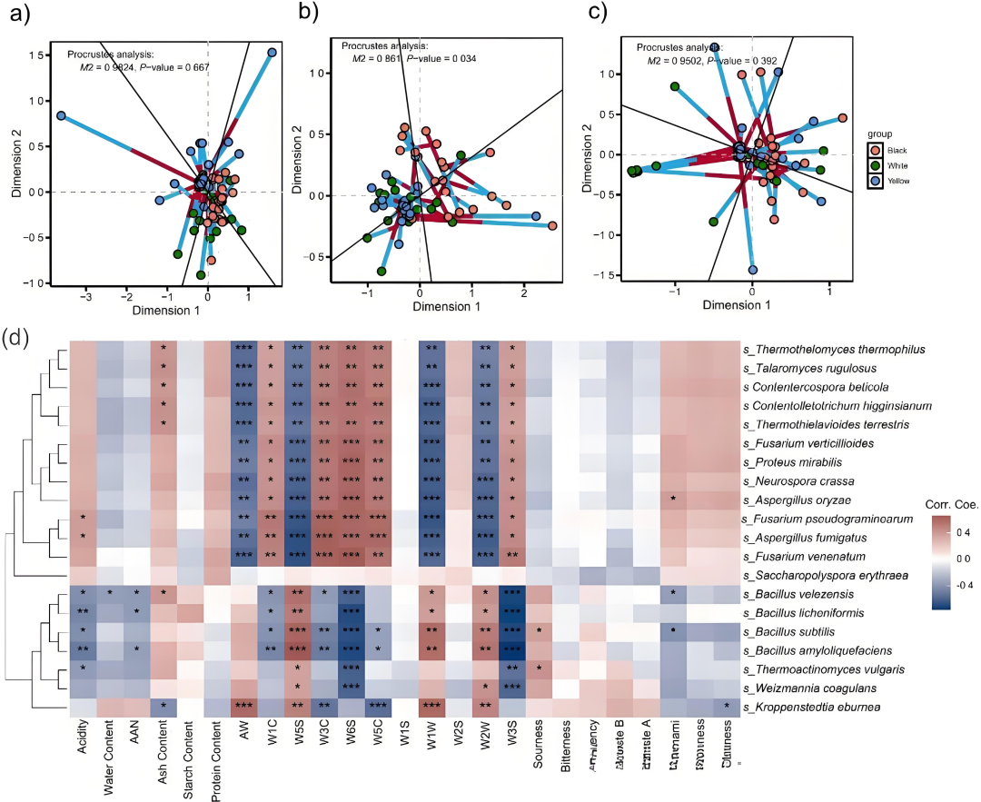
研究通过Procrustes分析发现,HTD的香气特征(M2=0.861,P=0.034)与其微生物群落结构显著相关。Spearman分析表明:米曲霉、嗜热菌等优势菌种与硫化物含量呈正相关,但与芳香成分负相关;而解淀粉芽孢杆菌和枯草芽孢杆菌则相反,能促进芳香物质生成但抑制硫化物形成。值得注意的是,这两种芽孢杆菌与酸度呈负相关,提示高酸环境可能抑制其生长。

图7. 高温大曲(HTD)优势微生物与其特性间的关系。(a-c) 优势微生物与理化性质(a)、酶活性指标(b)、风味指标(c)的Procrustes分析;(d) 前20种优势微生物与HTD风味指标的Spearman相关性分析。
研究揭示了电子鼻技术在高温大曲(HTD)生产质量控制中的应用潜力,证实酸度是调控HTD微生物群落、酶活性及香气特征的关键因子,为开发具有地域特色的优质白酒提供了理论依据。研究创新性地提出基于电子鼻的实时监测方案,为白酒行业质量控制体系升级提供了新思路。